(2023)沪0105民初34997号案件错误目录
从拼多多《用户服务协议》看电商先天之错 ——以(2023)沪0105民初34997号案件为例
4. 《光盘》内有说案涉商品实际价值一百万_能直接推翻最终裁判
(2023)沪0105民初34997号案件错误目录
1. 管辖错误_上海市长宁区法院无管辖权非法审案
五、申请最高法院提审__理由与事实
四、申请最高法院院长纠错再审__法律依据
二、案件全程六次审理及核心错误概要
一、案情简介_信息网络买卖合同纠纷
案件错误告知书与再审提审申请书
(2023)沪0105民初34997号 一、【事实】长宁法院邓鑫法官在无合议庭组织授权情况下、在无审判长祁晓栋授权情况下私自办案,..
如果你遇到了冤屈,你会找问题吗? 一个案子中能找出八个证据问题——隐瞒证据、采信非法证据、伪造证据、毁弃证据、采信庭后证据、引用未质证证据、非法否定原告证据、遗漏证据
看了不后悔_拼多多用户服务协议隐藏的那些秘密2,平台有先进的互联网技术、人才济济都“判断不出”货品真假;一个小小的粉丝个体,面对屏幕,有何超能力判断真假?平台显然是在推卸责任。
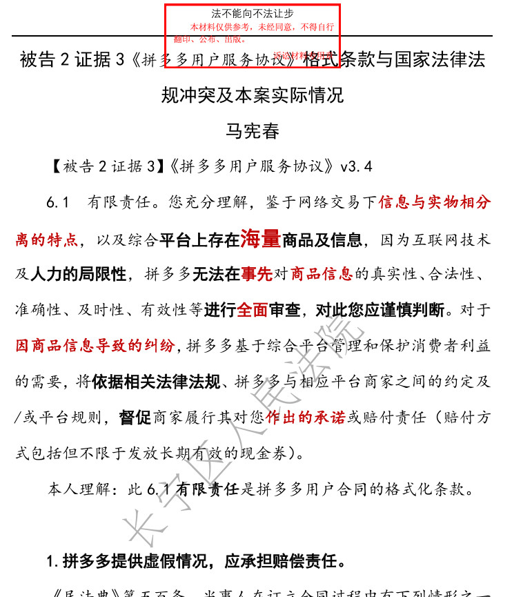
《协议》6.1条 有限责任约定:您充分理解,鉴于网络交易下信息与实物相分离的特点,以及综合平台上存在海量商品及信息,因为互联网技术及人力的局限性,拼多多无法在事先对商品信息的真实性、合法性、准确性、及时性..